文献速递 | 佰乐博产品2025年4月新增引用文献分享-商家动态-资讯-生物在线

文献速递 | 佰乐博产品2025年4月新增引用文献分享

作者:武汉佰乐博生物技术有限公司 2025-04-30T00:00 (访问量:879)

AntibodySystem专注于生命科学研究领域蛋白及抗体试剂研发生产,为广大科研工作者提供优质产品,致力于推动生命科学发展,坚持用优质的产品帮助科研工作者实现科研的突破!

本文就让我们跟Dr. Connie一起见证AntibodySystem的小小标签抗体如何撬动高分的Nature CommunicationsIF14.7

 

导读

血栓性疾病(如心梗、脑梗)是全球健康的“头号杀手”,尤其在新冠后疫情时代,血栓并发症的风险显著增加。传统溶栓药物(如重组组织型纤溶酶原激活剂rtPA)依赖纤溶酶原转化为纤溶酶发挥作用,且纤溶酶分子量大(90–93 kDa),难以穿透血栓核心并可能残留不可降解的D-二聚体,反而加重血栓风险。因此,开发新型不依赖纤溶酶原的溶栓药物具有重要意义。

 

血栓治疗的新希望——海洋蠕虫中的“溶栓神器”

Nature Communications发表最新研究,从一种名为Sipunculus nudus的海洋蠕虫中,发现了一种新型溶栓酶——snFPITE,这种酶不仅能直接溶解纤维蛋白,还能激活纤溶酶原生成更小、穿透力更强的纤溶活性剂(Flaa),甚至能降解传统药物无法清除的D-二聚体!动物实验表明,snFPITE溶栓效果优于rtPA,且安全性良好,有望成为下一代溶栓药物的候选“明星”。

标题

A facultative plasminogen-independent thrombolytic enzyme from Sipunculus nudus

期刊信息

Nature Communications. 2025 Apr 24;16(1):3852.

doi: 10.1038/s41467-025-58915-y.

引用产品清单 

货号

品名

MGK07901

Anti-6* His (HHHHHH) monoclonal antibody (1A065)

RGK26101

Anti-Strep Tag (WSHPQFEK) Antibody (C23.21)

研究亮点

纤溶酶原非依赖性:无需纤溶酶原即可直接降解纤维蛋白,但纤溶酶原存在时可增强活性。

高效降解能力:完全降解交联纤维蛋白,避免D-二聚体残留,并能将纤溶酶原转化为更小的纤溶活性片段(Flaa)。

小分子量(24.9 kDa):相较于传统溶栓药物,更易穿透血栓。

优异稳定性:在37°C下90天或40°C下96小时仍保持活性,pH适应范围广(5.0–9.0)。

 

研究结果

体外溶栓效果

纤维蛋白降解:snFPITE在3小时内完全降解纤维蛋白的Aα、Bβ和γ链,且无D-二聚体残留。

纤溶酶原激活:通过多切割位点(22个位点)将纤溶酶原转化为26.8 kDa的Flaa,而非传统纤溶酶。

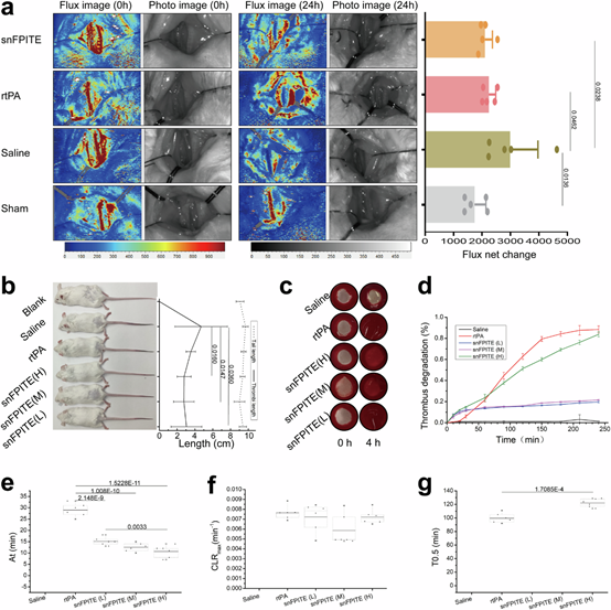
图1. snFPITE 和溶栓效力测试的特征

 

动物模型验证

颈动脉血栓模型:snFPITE显著恢复血流,效果与rtPA相当。

尾部血栓模型:0.9 mg/kg剂量即可显著减少血栓长度。

图2. snFPITE 的溶栓活性

 

安全性:连续5天静脉注射未引起显著毒性或免疫反应,出血风险与rtPA相当。

图3. snFPITE 的安全性和药代动力学分析

 

如何验证snFPITEsnFPITE-n1真本事

研究团队通过多种实验验证snFPITE的功能,为了检测重组表达的snFPITE及snFPITE-n1蛋白,他们分别使用AntibodySystem标签单克隆抗体Anti-6* His (HHHHHH) monoclonal antibody (1A065) (货号:MGK07901,以及Anti-Strep Tag (WSHPQFEK) Antibody (C23.21)(货号:RGK26101来进行Western blot验证。

通过Western blot,研究人员分别成功在HEK293细胞和杆状病毒系统中检测到重组snFPITE蛋白及snFPITE-n1蛋白,证实了目标蛋白的正确表达。这一结果为后续功能实验(如纤维蛋白降解、动物模型验证)奠定了基础,证明重组snFPITE具备与天然酶相似的生物活性。

图4. C. snFPITE 基因的重组表达示意图;

d. Tn-杆状病毒表达系统中snFPITE-n1基因的重组表达和功能验证

 

参考文献

Tang M. et al. A facultative plasminogen-independent thrombolytic enzyme from Sipunculus nudus. Nature Communications (2025) 16:3852.

 

 

为什么选择AntibodySystem标签抗体?

高特异性与低交叉反应

  • His标签(组氨酸标签)是重组蛋白纯化的常用标记,His标签抗体能精准识别His标签,避免非特异性结合
  • Strep标签抗体对Strep标签的识别具有高度专一性,确保检测结果不受其他标签干扰

灵敏度高

  • Antibody System的抗体通过优化生产工艺,能在Western blot中检测到低至皮克(pg)级的蛋白(如图7d中清晰可见snFPITE-n1条带),为功能验证提供可靠依据

兼容多种表达系统

  • His标签抗体已广泛用于多种表达系统(如HEK293、毕赤酵母),与本研究中的重组蛋白表达体系完美匹配
  • Strep标签抗体尤其适合需要高纯度蛋白的真核表达系统(如杆状病毒),其非变性纯化特性可保留蛋白活性,与后续功能实验(如纤维蛋白降解)无缝衔接

 

AntibodySystem的标签抗体,不仅在特异性、灵敏度和系统兼容性上有卓越表现,更能确保实验结果的准确性、可重复性和高效性!

 

以下是部分标签抗体产品目录:

货号

产品名称

应用

MGK07901

Anti-6*His Tag (HHHHHH) Monoclonal Antibody (1A056)

ELISA, IP, WB

RGK08501

Anti-Flag Tag (DYKDDDDK) Antibody (M2)

ChIP、ELISA、EIA、FCM、WB、IP、ICC、IF

RGK08701

Anti-HA Tag (YPYDVPDYA) Antibody (12CA5)

IF、IP、WB

RGK26102

Anti-Strep Tag (WSHPQFEK) Antibody (3E8#)

ELISA、FCM

RGK25801

Anti-GFP Tag Antibody (N86/38.1)

IF、IHC、IP、WB

RGK25701

Anti-GST Tag Antibody (N100/13.1)

IF、IP、WB

RGK25902

Anti-MBP Tag Antibody(B48)

IP、WB

MXX51301

Anti-MCherry fluorescent protein Antibody (8C6)

WB,IF,ELISA

RGK26001

Anti-polyQ Tag (GQQQQQQQQQQG) Antibody (MW1)

WB

RGK26201

Anti-V5 Tag (IPNPLLGLD) Antibody (PK1)

ELISA、IF、IHC-Fr、IP、RIA、WB

RGK26301

Anti-Softag1 Tag (SLAELLNAGLGGS) Antibody (NT73)

ELISA、WB

RGK26401

Anti-EE Tag (EYMPME) Antibody (3D5/EE_48.K)

ELISA、SPR、WB

RGK26501

Anti-ALFA Tag ((P)SRLEEELRRRLTE(P)) Antibody (NbALFA)

ELISA、FCM、IF、IP、SPR、WB

RGK26601

Anti-DLVPR Epitope Tag Antibody (G196)

IF、IP、WB

 

文献奖励

2025年佰乐博生物联合AntibodySystem制定了“文献奖励”,若您2025年已发表引用AntibodySystem产品的文章,可联系佰乐博生物,我们将予以京东卡或代金券奖励。‍‍您可以扫描二维码联系产品专员,或拨打佰乐博生物官网电话进行咨询,我们将在7个工作日内与您联系。

扫码添加产品专员微信

咨询电话:027-65279366

佰乐博官网:https://www.biolabreagent.com/

 

武汉佰乐博生物技术有限公司 商家主页

地 址: 武汉东湖新技术开发区神墩四路666号C区1层

联系人: 钱女士

电 话: 027-65279366

传 真:

Email:info@biolabreagent.com

相关咨询
ADVERTISEMENT